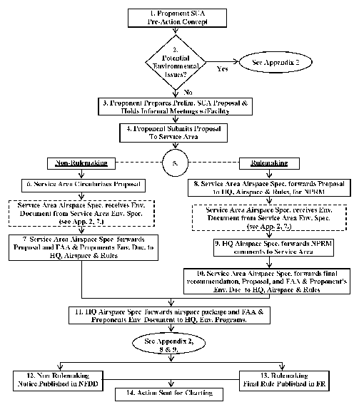
Appendix 3. Procedures for Processing SUA Actions Aeronautical Process Flow Chart
(This Appendix is for use with Appendix 4 and the numbers correlate to the numbers
in the Aeronautical column of that table.)
Appendix 3. Procedures for Processing SUA Actions Aeronautical Process Flow Chart
(This Appendix is for use with Appendix 4 and the numbers correlate to the numbers
in the Aeronautical column of that table.)